background
A fast-growing Saas company hired me as the first and only Product Support person. I researched and implemented an internal support system to assist the Customer Support and Sales teams with technical issues and product knowledge. I spent my days investigating and solving tech issues for the organization. I was the official Bug Hunter.
process
For this project, I followed the Double Diamond Design process. I wanted to ensure I was involving the human perspective in all steps of the problem-solving process.
Double Diamond Design Process
discover
Data-driven design research
After observing a couple of patterns in the tickets, I utilized the ticket tracking system built into Jira to collect data. The numbers confirmed my suspicions, 62% of the tickets submitted were As Expected behaviours. I set about to determine the source of the issue and how to remedy it.
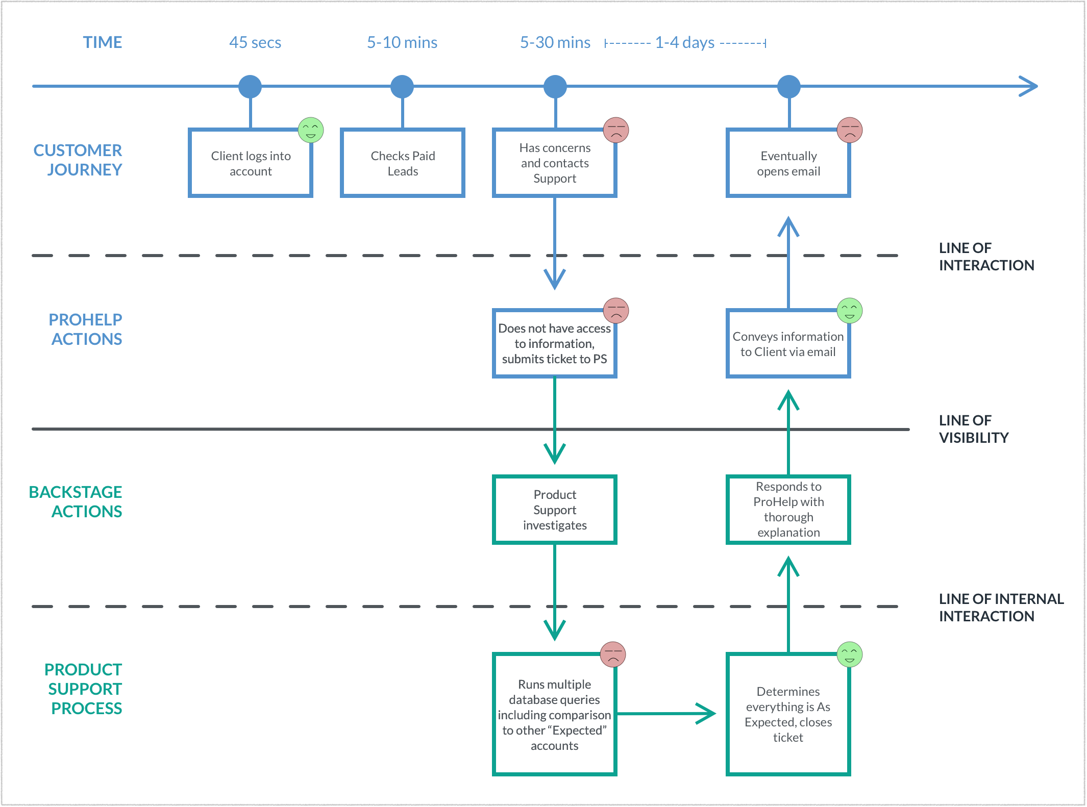
Data Gathering: I jumped right in with the support staff to map out the service blueprint.
- I shadowed the senior member of the ProHelp team to get a sense of how she problem-solved with our clients.
- I sent surveys to a large section of our support staff to get a sense of their most prevalent pain points.
- I dug deeper into the tickets, sorting them into a few As Expected categories.
Service Blueprint
I compiled personas and empathy maps of our Support and Clients to get a sense of their interactions and motivations.
Empathy map for Support Staff
Empathy map for Client
define
Gain insights & define problem
I determined a lack of product knowledge was at the root of 80% of the As Expected tickets. I broke that down even further to find where that knowledge was dropping off.
These issues created a lack of trust, frustrated support staff, and avoidable support tickets.
The three main issues:
- Lack of knowledge
- Lack of transparency and communication about product changes
- Lack of training and support for our support staff
From there, I defined the focus. How Might We provide support teams with comprehensive product knowledge.
develop
Potential solutions
I implemented a multi-tiered support system.
Lack of transparency
I facilitated an organization-wide slack channel to provide:
- Daily product updates
- Daily bug reports including any tips and short-term workarounds
- Alerts of any high-level bugs with user-friendly explanations for our clients
- Weekly future product updates including what the dev team was currently working on
I had weekly 1on1’s with CTO and leadership from Product and Customer Support to ensure the slack channel was staying relevant.
Lack of training
- I facilitated Lunch and Learns for support and sales teams
- I maintained another slack channel for knowledge drops and questions
- I explained features in the support channel if there were four or more similar tickets
Lack of knowledge
- I created extensive documentation
- I created Cheat-Sheets with user-friendly technical explanations
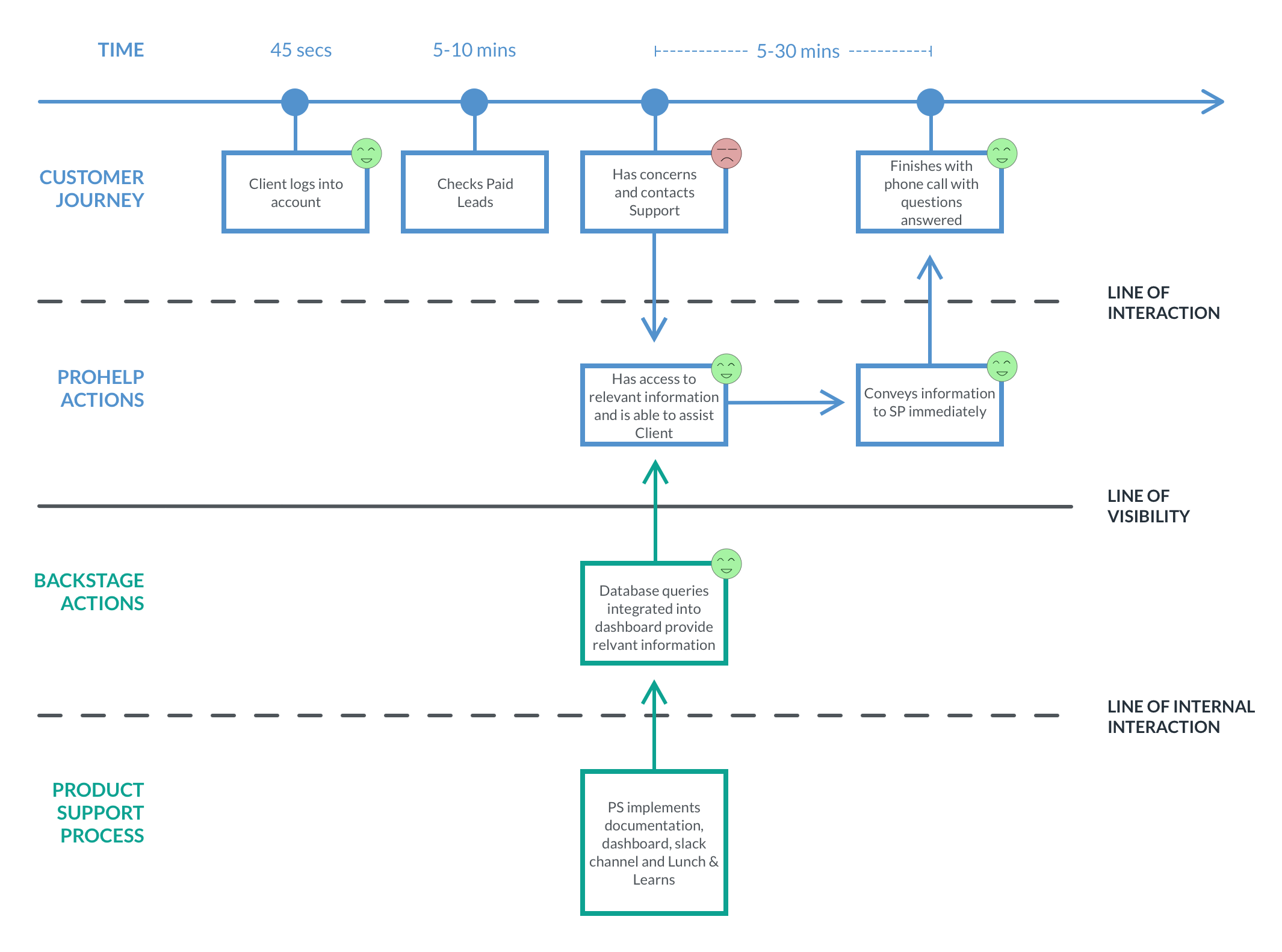
- I designed an internal use dashboard for support teams
Dashboard Creation
The most prominent questions from the SP’s were about Paid Leads. The site has recently monetized Leads, which in turn increased the urgency of the inquiries.Most frequent concerns/comments:
- "I'm not getting enough Paid Leads!"
- "How many leads am I getting in comparison to others?"
- "How much do I have left in my budget?"
- "I am not getting as many as I used to!"
Tech Collaboration: I worked with the data scientist to create database queries. I compiled a list of my regular queries which he combined into a complex algorithm. We compiled a few more queries for other components on the dashboard.
deliver
Solutions that work
Design: I sketched multiple iterations, created wireframes then designed the interface. Testing: I conducted user testing with two customer support team members.
Dashboard in it's environment
Dashboard on it's own
Measures of Success
- 80% reduction of As Expected tickets submitted
- Support teams able to answer client’s questions during the initial conversation
- Significant reduction in call volume and call-backs
- 30% reduction in churn
- Support team felt engaged and supported
Service Blueprint post design implementation

